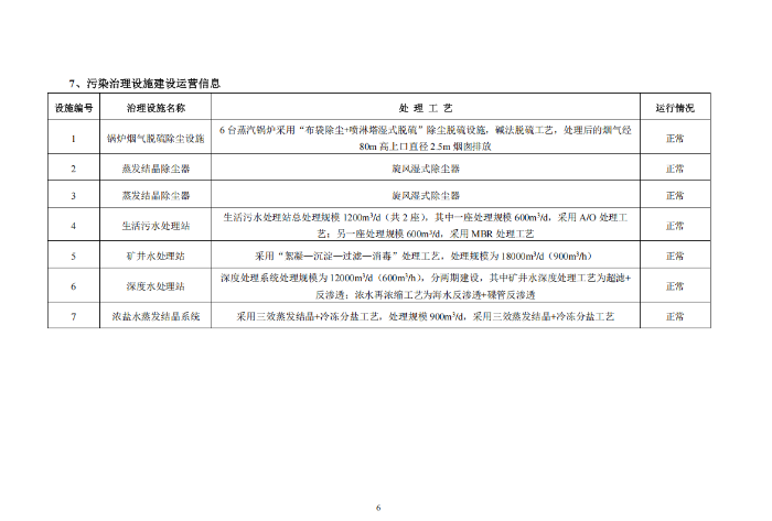
2025 年米兰体育官方网站广联煤化有限责任公司环境信息公开表 <span>发布时间:2026-02-03</span> | <span class="views">关注:<b id="viewCountId">261</b></span> | <a href="javascript:void(0)" class="print"><i class="ion"></i></a> 2025年米兰体育官方网站广联煤化有限责任公司环境信息公开表——2026.02.03.pdf 米兰体育官方网站:返回列表 米兰体育官方网站:上一条 米兰体育官方网站:下一条